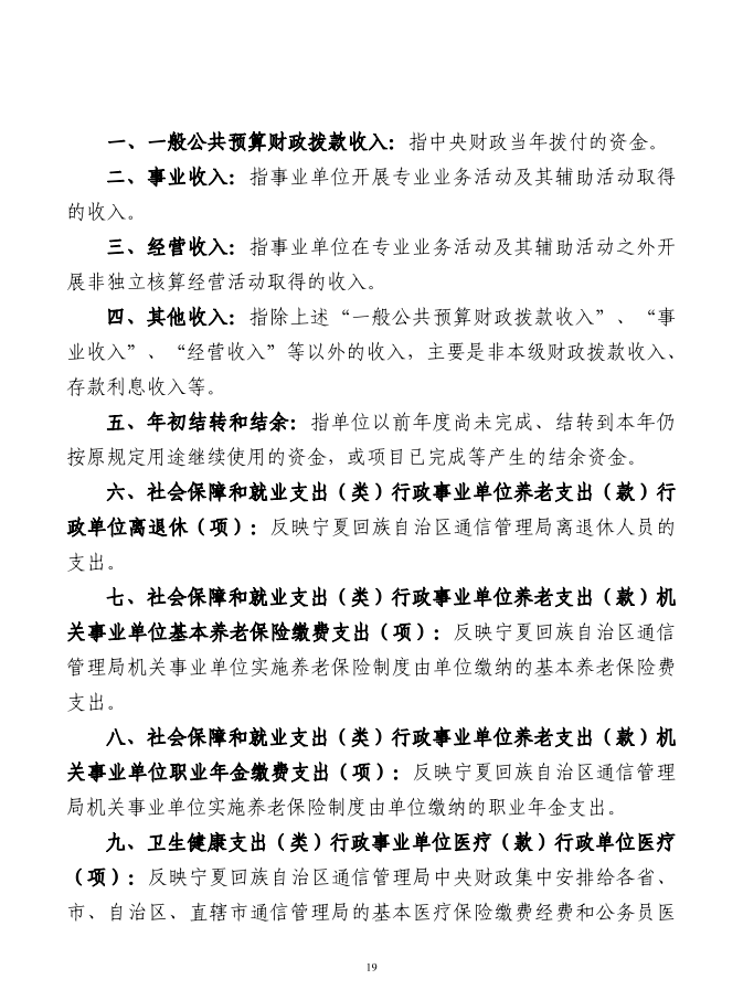
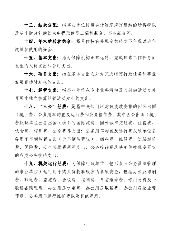
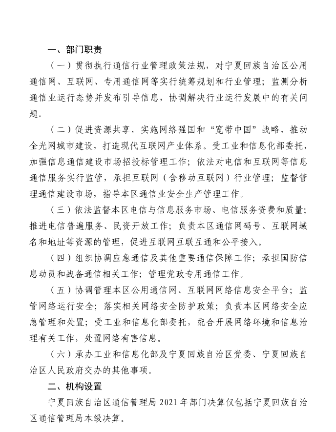
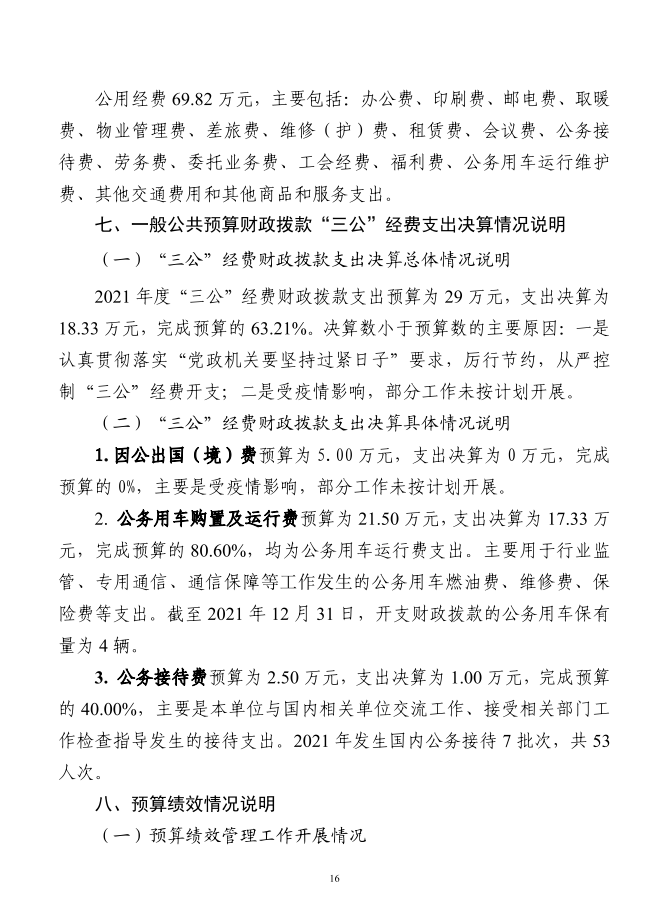
当前位置:
宁夏回族自治区通信管理局
>
政务公开
>
政府信息公开专栏
>
法定主动公开内容
政府信息公开指南
政府信息公开制度
法定主动公开内容
政府信息公开年报
政府网站年度报告
政府信息公开申请
宁夏回族自治区通信管理局2021年度部门决算
发布时间:2022-08-16 10:13